深圳補牙邊間牙科比較好?大陸補牙價錢?3MZ350和3MP60哪個補牙材料更好?
更新時間:2026-03-25
深圳補牙邊間牙科比較好?大陸補牙價錢?3MZ350和3MP60哪個補牙材料更好?
更新時間:2026-03-25
← 返回Blog
內容目錄
深圳補牙邊間牙科比較好?大陸補牙價錢一般係幾多?3MZ350或者3Mp60補牙材料哪一款更好?我們為大家解答迷惑:
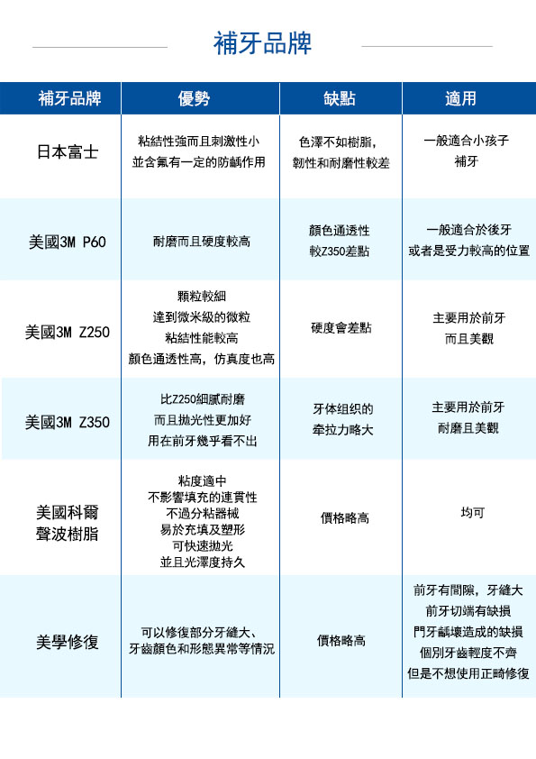
1、大陸補牙價錢?
大陸補牙一般唔同材料有唔同嘅收費,其中主要有以下幾種比較流行嘅補牙材料:
3MZ250收費300蚊左右,3MZ350補牙材料收費500蚊左右,3MP60補牙材料400蚊左右,德國卡瓦樹脂補牙材料600蚊左右,日本物料補牙收費200蚊左右。
目前世界上最流行的補牙材料是美國3m系列和德國的物料。
2、3MZ350或者3Mp60補牙材料哪一款更好?
兩款物料在深圳都有非常多牙科在使用,那麼3mz350和3mp60補牙材料哪個更好呢?其實主要是看您需要補牙是哪個位置,3mz350補牙材料適合前牙和後牙而3mp60補牙材料適合後牙蛀牙補牙,因此從補牙的適用範圍而言,3mz350顯然是更好的,但是一般情況下3mz350的補牙材料的收費也是更貴的。

3、深圳補牙邊間牙科比較好?
蛀牙是口腔最常見的疾病,因此北上深圳睇牙的顧客當中,有大部分是北上深圳補牙的,那麼深圳補牙哪家牙科比較好呢?我們推薦維港口腔,主要是因為:
明碼實價,維港口腔補牙是完全明碼實價的,網上公示每個補牙材料的收費,不存在隱形性收費,並且收費價格非常便宜,低於很多牙科的補牙收費標準。
設備先進,維港口腔擁有先進的三維立體CT和數字化設備、鎮靜笑氣設備等
醫生經驗豐富,維港口腔不存在實習醫生補牙的情況,所有牙醫都有十年及以上的接診經驗,能夠實習微創舒適補牙。
並且過關即到,在深圳、珠海各大口岸都有門店,顧客可以過關即到,大大節省了看牙的時間。
目
錄
錄
目 錄
目 錄


+852 5311 3495